客户经常为续航里程与宣传不一致而投诉

新能源运营企业车辆管理现状
车辆抛锚在路上,不知到底发生了什么,要从多个平台查,甚至要厂家提供,给运营管理定位到问题带来痛苦
车辆违章要算到企业头上,面临上千台车查违章很头疼不到位
补贴与里程有关,不知道自己跑的里程是否能达标。哪个车跑多跑少,到底在哪里,很多时候一头雾水
车辆租赁到期,租客没有交租金没有管理手段,靠公司销售天天电话追钱,车被租客藏了公司损失惨重
保险到期先后不一,都靠文员和保险公司来计算,对错无从核对
开始涉水自运营车辆,通过大力气与有货源的合作,靠电话问或者app看司机在哪里,给配送及时到达带来了管理难度
车辆租赁到期都靠业务员统计,没有自动计算和提供

将新能源汽车智能终端设备与平台相连接,通过分析车载智能终端实时获取的车辆状态信息,提供调度管理、优化经营效益,提高营收并降低风险。同时对新能源车辆交通的全量数据进行动态呈现,为政府统筹布局交通提供快速、准确的数据服务。

航通新能源车辆智能管理平台
位置检测服务
车辆安全检测
平台统计分析
运行数据服务

通过PC端、APP随时查看任意车辆的实时位置、运行数据、历史行驶轨迹回放,倒查车辆运行情况,事中、事后都能一目了然。

车辆实时位置监控、历史轨迹查询

根据不同地区及客户要求,分别按需统计分类新能源运行里程,呈现最终计算结果,方便运营企业实时掌握车辆运营里程情况,根据里程做好车辆调度管理  下载excel,导出列表中所有数据(可切换按年或按月查看报表数据)

方便快捷的里程分析查询,方便科学调度

根据不同地区及客户要求,分别按需统计分类新能源运行里程,呈现最终计算结果,方便运营企业实时掌握车辆运营里程情况,根据里程做好车辆调度管理  下载excel,导出列表中所有数据(可切换按年或按月查看报表数据)

远程限速、锁车
助力新能源运营企业收租及车辆异常管理

平台通过对车载终端实现自动监测,当出现故障报警,或符合异常掉线/离线条件时,系统自动发送通知提醒车辆管理者,及时检修维护。

自动化运维
终端故障报警、防拆、异常掉线/离线提醒
车辆运行工况信息,全面知晓车辆状况

通过服务平台,车辆管理者可方面快捷的查询车辆和驾驶员违章信息,对车辆保险到期情况进行一站式管理,无需在多个平台和网站间频繁切换,重复操作。

集成违章查询、保险到期管理一站式查询
联系我们
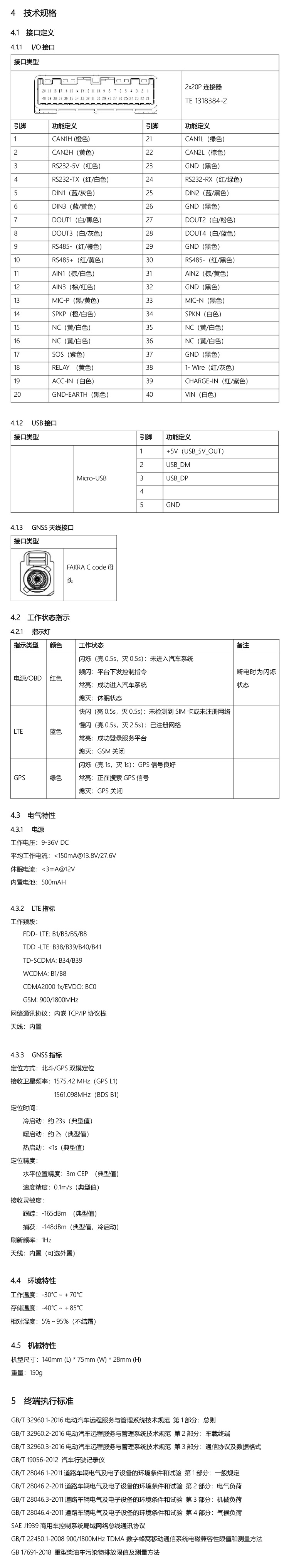
T-229L

T-229L

0.00
0.00
  
立即购买